
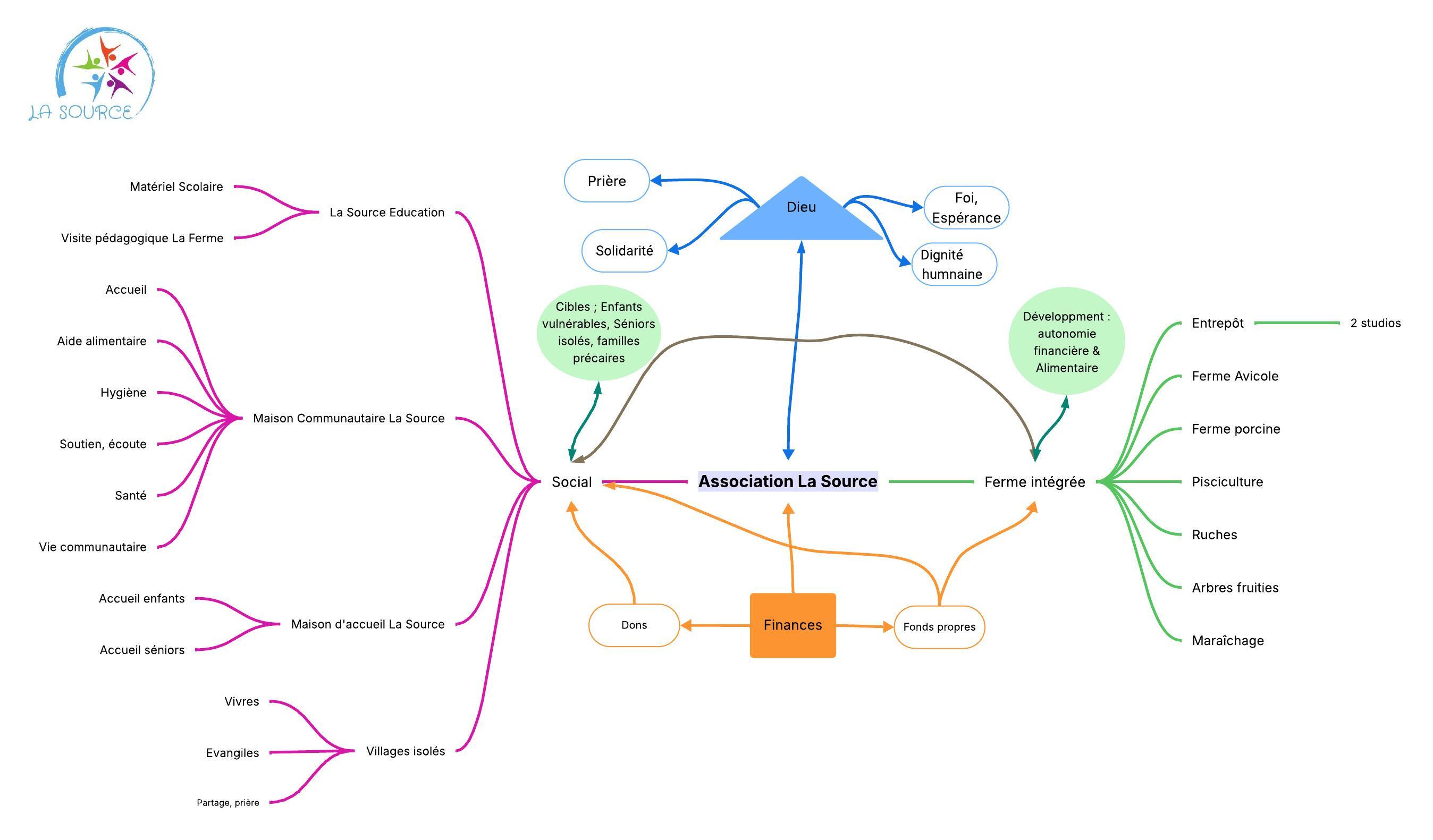
Bienvenue à La Source !Un lieu de vie, de foi et d'espérance au service des plus vulnérables en Côte d'Ivoire
Offrir soutien, accueil et espoir aux enfants, aux séniors et aux familles vulnérables, grâce à la ferme intégrée, aux initiatives locales et aux tournées solidaires.
Esaïe 49.10
Association à but non lucratif
Siège : Neuchâtel, Suisse
🌱 Projets en développement
🏗️ En plus de la ferme intégrée, dont la construction se poursuit progressivement, l’association La Source porte plusieurs projets pour les mois et années à venir.
🎒 Rentrée scolaire – automne 2026
Nous souhaitons offrir des fournitures scolaires à plus de 50 enfants, afin de soutenir leur scolarité et d’alléger la charge des familles les plus vulnérables.
🤍 Accueil de jour pour les seniors
Nous envisageons l’ouverture d’un lieu d’accueil de jour destiné aux personnes âgées, permettant un accueil en journée autour de :
🍽️ repas,
🧼 soins et temps d’hygiène,
🤝 moments de partage et de vie communautaire. 💡
Nous envisageons l’ouverture d’un lieu d’accueil de jour destiné aux personnes âgées, permettant un accueil en journée autour de :
🍽️ repas,
🧼 soins et temps d’hygiène,
🤝 moments de partage et de vie communautaire. 💡
La mise en œuvre de ces projets dépendra des financements disponibles et, pour l’accueil des seniors, de la possibilité de trouver un local adapté.
Nous soutenir
🌍💖 Faites partie de notre aventure et aidez-nous à transformer des vies. ✨ Chaque geste compte !







